Connecticut’s Leading Commercial Electrical Contractor

CT’s Top Commercial Electrical Contractor

Clarity – Compliance – Confidence

Electrical One-Line Diagrams

At C&H Electric, we specialize in creating and updating one-line diagrams for commercial and industrial facilities that need safety, reliability, and regulatory compliance.

NFPA-70E requirements mandate accurate, up to date one-line diagrams. Don’t wait for a failure, audit, or safety incident to highlight gaps in your electrical documentation. Whether you need a new one-line diagram or an upgrade to your current schematic, C&H Electric is ready to help you bring clarity to your power system.

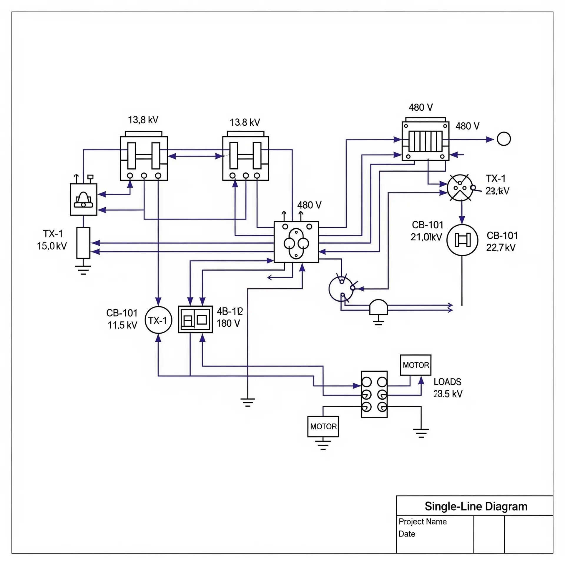
What Is an Electrical One-Line Diagram?

An Electrical One-Line Diagram (also called a Single-Line or SLD) is a simplified, high-level schematic that shows how power flows through your facility. It uses standardized symbols to represent major components such as transformers, switchgear, circuit breakers, loads (motors, HVAC, lighting), and protective devices – connected by lines that indicate conductors or busbars. Instead of showing every wire or detail, a one-line diagram offers a clean, consolidated view of your power distribution network, designed for clarity and usability.

Why One-Line Diagrams Are Essential

Safety & Compliance

Regulatory standards like OSHA, NFPA 70E, and NFPA 70B often require clear documentation of electrical systems. Accurate one-line diagrams help satisfy audits, inspections, and labeling requirements. When workers or engineers need to understand electrical protection, arc flash boundaries, or safety protocols, a current one-line diagram is invaluable.

Troubleshooting & Maintenance

Quickly identifying sources of faults, planning repairs, or executing system upgrades relies on having a correct map of your electrical network. With a good one-line diagram, maintenance teams can isolate circuits, test protection logic, and foresee danger points without guessing.

System Expansion & Upgrades

As new loads are added — machinery, backup generators, renewable energy sources — your power network becomes more complex. A one-line diagram gives you a planning tool to avoid overloads, mismatches, or unsafe expansions.

Emergency Response

In the event of a failure, arc flash incident, or fire, responders rely on documentation to isolate power safely. Without a reliable one-line diagram, the risk of misoperation or exposure increases significantly.

Get a quote for a one-line diagram today

The Risks of Not Having an Adequate One-Line Diagram

NFPA-70E requirements mandate accurate, up to date one-line diagrams.

  • Increased downtime due to slower fault identification and repair.

  • Higher risk of safety incidents, arc flash injury, or regulatory citation.

  • Hidden extra costs when modifications are made on assumptions rather than accurate system knowledge.

  • Greater liability exposure if OSHA or NFPA standards demand proper documentation and you can’t produce it.

Why Your Current One-Line Diagram Might Be Outdated

Even if your facility has a one-line diagram, it could still expose you to risk if:

  • It doesn’t reflect recent changes to your system (new loads, changed protection settings, modified wiring).

  • It was created without proper verification of in-field conditions.

  • It lacks detail required for arc flash labeling and incident-energy calculations.

  • It isn’t accessible or understandable by on-site staff and contractors.

How We Help at C&H Electric

At C&H Electric, we specialize in creating and updating one-line diagrams for commercial and industrial facilities that need safety, reliability, and regulatory compliance. Our one-line diagram service includes:

  • On-site data collection and measurement to verify existing system configurations.

  • Creation or revision of diagrams that meet NFPA, OSHA, and utility standards.

  • Integration with arc flash hazard studies, switchgear coordination, and system protection settings.

  • Delivery in both digital formats (CAD, PDF) and print-friendly versions.

  • Ongoing maintenance: scheduled updates to reflect system changes, additions, or modifications.

  • Serving Connecticut businesses since 1967

CH Electric Logo

How Our One-Line Diagram Process Works

  • Our technicians conduct an on-site inspection and gather critical system details. Often this is done in conjunction with a predictive maintenance service, like infrared thermography.
  • We review existing documentation and update missing or outdated information

  • We create a detailed One-Line Diagram based on collected data.
  • Our team uses industry-standard symbols and formatting for accuracy and clarity.

  • You receive a draft version for review and feedback.
  • We refine the diagram to ensure accuracy and compliance.

  • The final diagram is delivered in digital and printable formats.
  • We provide training & support for your team on how to use it effectively

Our Clients

Get Your Facility NFPA 70E Compliant Today

Protect your people. Protect your business. Stay compliant.